社会责任 > 责任理念
在产业方面,远东目前已布局智能缆网、智慧机场、智能电池三大业务板块。公司旗下远东股份(股票代码600869),致力成为全球领先的智慧能源、智慧城市服务商。
2010年成立远东大学,它是全国企业大学十大商学院,并和十几个大中院校保持着合作关系。“尊重人、培养人、成就人”,远东大学制定了基于“学业 · 职业 · 事业”的人才培养规划,追求企业与员工的双赢,为员工提供系统的学习平台,为合作单位实地考察和案例教学提供服务。
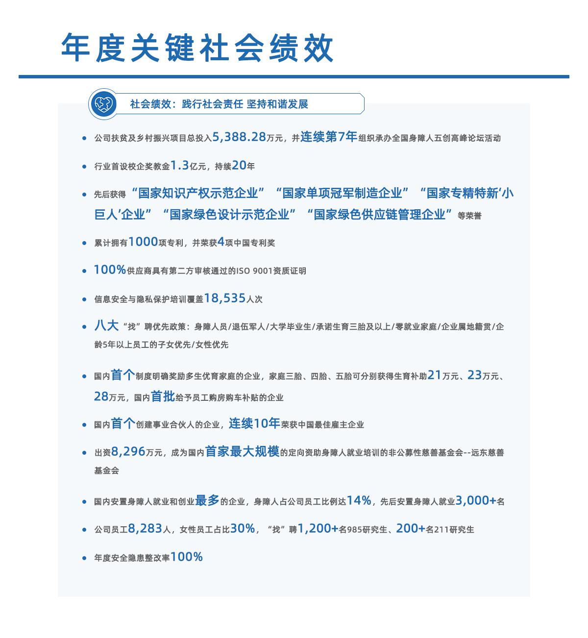
慈善事业,2007年远东控股集团发起远东慈善基金会,致力于帮扶身障人与社会弱势群体,为社会公益和社会文明的进步与发展作出了积极的贡献,产生了巨大的社会影响。
集团下属网站
锡培微博
互动你我
扫一扫关注我们